您好,欢迎访问河源再生资源网!今日是:
造纸领域4项计量技术规范、5项行业标准发布
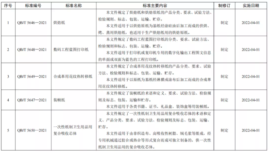
2021年12月22日,工业和信息化部〔2021〕33号公告批准发布了513项行业标准,123项行业计量技术规范。其中,造纸领域5项行业标准(表1)和4项计量技术规范(表2)正式发布,并将于2022年4月1日实施,请各相关单位积极实施新标准。


2021年12月22日,工业和信息化部〔2021〕33号公告批准发布了513项行业标准,123项行业计量技术规范。其中,造纸领域5项行业标准(表1)和4项计量技术规范(表2)正式发布,并将于2022年4月1日实施,请各相关单位积极实施新标准。

